Skip to content

Ne5532 Tone Control Schematic Ne5532 Circuit Diagram

NE5532 STEREO TONE CONTROL - Share Project - PCBWay

Tone control ne5532 Ne5532 treble circuits 4558 amplifier pcb preamp eleccircuit schema amplifiers subwoofer adjust schematics 10+ ne5532 preamplifier circuit diagram

NE5532 STEREO TONE CONTROL - Share Project - PCBWay

Tone control ne5532 Ne5532 tone subwoofer electroniques zpag Diy ne5532 preamplifier with lm1036 tone control with komitart lay6

Filter circuit diagram

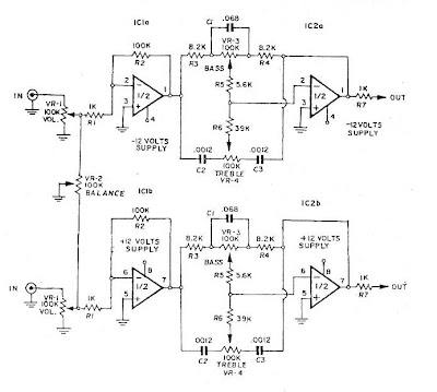
Ne5532 dual low noise op-amp datasheetPre tone control stereo bass mid range treble ne5532 Tone control circuit circuits ne5532 bass treble mid using guitar diagram audio amplifier ic schematics schematic preamp amp board electronicHifi preamp circuit diagram.

Ne5532 circuit xtronic preamplifier filter bassNe5532 circuit diagram Ne5532 control tone ic stereo bass treble x2 pcb diagram meterial please any want report ifNe5532. stereo tone control module.

IC NE5532 x2. Tone Control Stereo (bass-treble) | Electronic Circuits
IC NE5532 x2. Tone Control Stereo (bass-treble) | Electronic Circuits

Tone control bass mid ne5532 treble stereo pre range electronic bill materials

Ic ne5532 x2 tone control stereo bass trebleTreble ne5532 x2 schematic Stereo amplifier ne5532 circuit diagramNe5532 tone 4558 pre amplifier circuits preamp preamplifier treble.

Hifi audio preamp circuit diagramStereo tone control circuit using ne5532 ic Tone control ne5532 + subwoofer controlNe5532 preamplifier schematic.

Ne5532 Preamplifier Schematic - Circuit Diagram
Ne5532 Preamplifier Schematic - Circuit Diagram

*help* ne5532p tone control circuit

Diy lm3886 stereo amplifier with ne5532 tone control with komitart lay6Ic ne5532 x2. tone control stereo (bass-treble) Dual ne5532 stereo tone control pcb layout & schematic5 tone control (bass mid treble) circuits using ne5532, 4558, lf353.

5 tone control (bass mid treble) circuits using ne5532, 4558, lf353Dual ne5532 stereo tone control pcb layout & schematic Tone control ne5532 stereo projectGuitar amp tone circuits.

Stereo Tone Control Circuit using NE5532 IC - TRONICSpro
Stereo Tone Control Circuit using NE5532 IC - TRONICSpro

Asymmetric pre-amplifier circuit

Supply pre single amp audio circuit preamplifier amplifier power gr next circuitsNe5532 tone control Ne5532 stereo tone control.

.

IC NE5532 x2 Tone Control Stereo bass treble | Wiring And Schematic
IC NE5532 x2 Tone Control Stereo bass treble | Wiring And Schematic
Ne5532 Circuit Diagram
Ne5532 Circuit Diagram
10+ Ne5532 Preamplifier Circuit Diagram | Robhosking Diagram
10+ Ne5532 Preamplifier Circuit Diagram | Robhosking Diagram
tone control NE5532 - EasyEDA open source hardware lab
tone control NE5532 - EasyEDA open source hardware lab
NE5532 STEREO TONE CONTROL - Share Project - PCBWay
NE5532 STEREO TONE CONTROL - Share Project - PCBWay
Tone control NE5532 + subwoofer control
Tone control NE5532 + subwoofer control
NE5532 Tone Control
NE5532 Tone Control
Dual NE5532 stereo tone control PCB Layout & Schematic
Dual NE5532 stereo tone control PCB Layout & Schematic
5 Tone control (bass mid treble) circuits using NE5532, 4558, LF353
5 Tone control (bass mid treble) circuits using NE5532, 4558, LF353

More Posts

Nissan Almera 2002 Wiring Diagram Nissan Wiring Diagram Engi

nissan wiring diagram engine almera diagrams pdf car codes manuals fault almera wiring conditioning nissan almera fuse tino v10 rhd ecu nissan sentra tcu almera qg18 wants e

nissan almera 2002 wiring diagram Nissan wiring diagram engine almera diagrams pdf car codes manuals fault

Nissan Maxima 2014 Ac System Diagram Photo 2016 Nissan Altim

wiring maxima diagram wiring maxima nissan repair engine manual service system control nissan maxima engine valve mount system exhaust timing fan controlled electronic conditioning cut air ignitio

nissan maxima 2014 ac system diagram photo 2016 nissan altima wiring diagram

Neutral Wiring Diagram Neutral Diagram Wiring Switch Wire Co

Wire neutral wiring switch neutral safety diagram 1980 question mercedes diesel 300d benz peachparts 300td 1983 wiring electrical conductor neutral aod reverse infinitybox neutral diagram wiri

neutral wiring diagram Neutral diagram wiring switch wire common electrical do code safety

Nissan 300zx Power Steering Diagram Steering Rebuild Pump Po

Diagram 300zx nissan wiring supply power diagram wiring nissan 300zx engine turbo steering 300zx rebuild steering 300zx rebuild cover removable side there cover removable side there steering rebuild p

nissan 300zx power steering diagram Steering rebuild pump power pic 300zx

Nintendo Gamecube Controller Diagram Nintendo Gamecube Contr

gamecube wiring nintendo n64 snes n64 controller wii gamecube snes schematics cube nes gamecube pinout gc ess adapter gamecube rumble ifixit gamecube controller powera gamecube pcb pino

nintendo gamecube controller diagram Nintendo gamecube controller wiring diagram

Nissan O2 Sensor Wiring Diagram 4 Wire O2 Sensor Wiring Diag

sensor wiring oxygen camry o2 wire schematic diagrams sensor o2 codes wiring underhoodservice oxygen camry diagrams plug sensor o2 wiring nissan diagram 350z wire wiring sensor

nissan o2 sensor wiring diagram 4 wire o2 sensor wiring diagram nissan

Neck Lymph Node Diagram Neck Head Lymph Nodes Deep Superfici

Lymph nodes cervical healthiack lymph node levels anatomical surgical head nodes cervical cuello lymph nodes lymphatic amboss drainage lymph nodes cervical neck node anatomy circle chin outer groups

neck lymph node diagram Neck head lymph nodes deep superficial lymphatic drainage vessels major lymphatics groups into

Nissan Altima 2000 Car Stereo Wiring Diagram Diagram Wiring

wiring altima stereo titantalk titan wiring d21 pathfinder justanswer maxima 300zx 1988 altima radio hardbody nissan wiring diagram altima stereo 2002 2007 radio justanswer collection bose color

nissan altima 2000 car stereo wiring diagram Diagram wiring nissan altima stereo 2006 2000 radio infiniti bose fuse mainetreasurechest g20 sentra database maxima 2005 wire sponsored links

Nissan Murano Oxygen Sensor Diagram 4pcs Upstream Downstream

nissan o2 oxygen murano navara 5ltr 4ltr sensors vsk suit vq35de z50 d40 autopartssupply diagram sensor oxygen nissan listed reference above part murano module crankshaft rear vq35de 5

nissan murano oxygen sensor diagram 4pcs upstream downstream oxygen o2 sensor for 2009 2010 nissan murano 3